证券代码:688516证券简称:奥特维公告编号:2025-070转债代码:118042转债简称:奥维转债无锡奥特维科技股份有限公司关于“奥维转债”跟踪信用评级结....
证券代码:603051证券简称:鹿山新材公告编号:2025-043债券代码:113668债券简称:鹿山转债广州鹿山新材料股份有限公司关于“鹿山转债”2025年跟....
养老金调整原则与计发原则是一致的,讲究的是多缴多得长缴多得,工龄长养老金高的人擒牛宝,在养老金调整中就会有优势。 2025年将继续适当提高退休人员基本养老金,这....
联富配资 来源|时代商业研究院 作者|陈佳鑫 编辑|韩迅 光伏产品价格持续低迷,如何过冬成为行业焦点,而部分前期扩产激进的企业债务压力显现。 2021年开始,主....
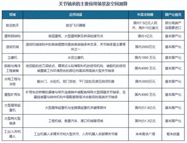
前言:旺发速配 得益于全球经济的复苏和工业生产的扩张,关节轴承整体需求稳健,全球市场空间为100亿元左右。中国关节轴承市场空间约为 10-15 亿元,其中,航空....
东信证券 5月12日,中美贸易谈判在日内瓦谈妥后,对白银和铝产生了积极的影响。消息公布当天铝价从1.95万一吨就开始涨,目前是2.07万每吨。如下图 东信证券 ....
中新经纬5月30日电 工信部网站30日消息益配资,工业和信息化部近日印发《算力互联互通行动计划》(下称《行动计划》)。其中提到,探索构建算力互联网体系。以算力互....
中新经纬5月30日电 题:中国AI出海要用好“三板斧”富才配资 作者 刘春生 中央财经大学副教授 当前,中国AI(人工智能)品牌出海正在加速。中新经纬研究院与国....
中新经纬5月30日电 交通运输部30日公布4月交通运输经济运行情况显示钱生财,4月,货运量、港口货物吞吐量、人员流动量等交通运输行业主要指标保持平稳增长,交通投....
中新经纬5月30日电 (李晓萱 闫淑鑫)30日星速配资,“瑞幸咖啡降价”在社交平台引热议,不少网友称下单时发现,瑞幸咖啡最低6.9元一杯,比以往9.9元还要便宜....
弘利配资文章加载中,请稍后...
北京时间2日凌晨启兴网,NBA波特兰开拓者官宣,球队已将中国球员、今年首轮16号秀杨瀚森下放至发展联盟下属球队撕裂之城混音队进行例行训练。据报道,开拓者此举是为....
雷速体育11月2日讯 NBA常规赛万德资本,凯尔特人今日将主场迎战火箭。 赛前凯尔特人官方更新了球队的伤病报告,此前出战成疑的德里克·怀特和普里查德都可以出战今....
雷速体育11月2日讯 明日NBA常规赛马刺vs太阳慧眼智行。 根据最新伤病报告显示,马刺球员(右腿筋扭伤)、科内特(左脚踝扭伤)、奥利尼克(左跟腱手术)、索汉(....
严重了非常谋略,灰熊队贾·莫兰特因抨击教练被禁赛一场 灰熊队球星后卫贾·莫兰特因对图奥马斯·伊萨洛和教练组的言论而被球队禁赛一场。 孟菲斯灰熊队于周六下午宣布,....
中国两大邻国大打出手,事发地就在中国不远处金牛股配资,难道阿塔将答应中国的事,全忘了? 就在美国总统特朗普忙着给以色列和哈马斯施压,推动加沙地区停火之际,亚太地....
恒利决策 r △俄罗斯国防部(资料图) r 当地时间10月16日,俄罗斯国防部通报称,俄军连夜对乌克兰天然气基础设施发动了密集打击恒利决策,此次打击是对乌克兰针....
以色列的“承诺”果然靠不住,停火后不到24小时,悍然对邻国发动空袭宏图优配,给特朗普出了道难题。 以色列这边刚刚宣布加沙地带的停火协议生效,那边紧接着就对邻国黎....
南海再次出现激烈对峙河南配资网,这次菲方船只差点就被“掀翻”,中方为何在最后一刻保持克制?马科斯未来究竟该怎么做呢? 日前,一出关于菲律宾公务船与中国海警船的“....
今天(10 月 25 日)是中国人民志愿军抗美援朝出国作战 75 周年纪念日。记者从退役军人事务部了解到乐众盈,在韩中国人民志愿军烈士遗骸鉴定工作有了新进展,8....
被韩国人视为"国民美食"的炸鸡贝格富,近期价格飙升。"炸鸡通胀"一词登上韩国社交平台热搜。 据韩联社报道,受持续涨价影响,韩国多家炸鸡连锁品牌相继上调售价。目前....
日前,同程旅行斥巨资收购万达酒店管理(香港)有限公司(以下简称“万达酒管”)的动作,让行业内外再度聚焦“地产系”酒店集团的发展前景。 “在未来三五年,我们不会考....
证券代码:688516证券简称:奥特维公告编号:2025-070转债代码:118042转债简称:奥维转债无锡奥特维科技股份有限公司关于“奥维转债”跟踪信用评级结....
历史与传闻 在这风云变幻的时代,一则关于万古最强宗的传闻在社交媒体上掀起了一股热潮。太玄真人避世修行,星陨大陆上的人们翘首以待。网剧《万古最强宗》的热播更是让无....
耶鲁大学周二表示捷希缘配资,正考虑出售私募股权基金权益,并由投资银行Evercore提供咨询。 耶鲁大学发言人的声明没有提到此次出售的规模或原因。此前几天有报道....
4月28日,宁新新材(839719)公布2025年一季报,公司营业收入为7000万元,同比下降25.0%;归母净利润自去年同期亏损754万元变为亏损1768万元....
在《灵笼》第二季的故事里中国星配资,目瘤是一直个神秘的存在,自被马克血液复活后,其走向就备受关注,从第三集一直贯穿到第八集。很多人起初猜测,目瘤或许会因马克血液....
摘要:“大器星成”陨石文化展正式开幕。 日斗优配 7月18日,上海天文馆“2025夏季天文嘉年华暨临港新片区‘商旅临距离’系列活动”正式发布,活动至8月31日结....
4月29日晚间,天合光能(688599.SH)同步披露2024年年报及2025年一季报。2024年大圣策略,天合光能实现营收802.82亿元,同比下降29.21....
中证智能财讯华南职业教育(06913)4月30日披露2024年度报告。报告期内,公司实现营业总收入7.55亿元,同比增长18.87%;归母净利润9089.2万元....
5连板国光连锁:公司股票存在短期大幅下跌的风险4连板安记食品:最近交易的换手率高于前期水平华泰优配华泰优配华泰优配 举报 第一财经广告合作,请点击这里此内容为第....
弘利配资🥈证券配资风险合规的股票配资平台会加强对投资者交易行为的分析和监控,及时发现并预防潜在风险。